Чтение онлайн

ЖАНРЫ

Шрифт:

Существует еще один фактор, влияющий на сердечно-сосудистую адаптацию. Марафонец, адаптировавшийся в процессе тренировки, может бежать более длительное время, имея более высокий уровень потребления кислорода, чем спринтер. У лучших марафонцев во время бега уровень потребления кислорода составляет 90% от максимального. В этом они превосходят бегунов с более низкой степенью адаптации, но значительно большими значениями VO2max. Дерек Клейтон, обладавший довольно невысокой для марафонца аэробной производительностью (69,7 мл/кг/мин), мог бежать длительное время, когда потребление кислорода составляло 86% от максимального. Его рекорд в марафоне по прежнему остается непревзойденным — 2 час 8 мин. 34 сек! Фактор выносливости объясняет, почему Шортер (его аэробная производительность — 71,2

мл/кг/мин) завоевал золотую медаль на олимпийских играх в Мюнхене и серебряную в Монреале.

Аэробная производительность зависит от гораздо большего числа параметров, чем просто потребление кислорода и частота пульса. Начать с того, что жизненная емкость легких оказывает влияние на то, какое количество воздуха может быть обработано с каждым дыхательным актом, а частота дыхания зависит от силы респираторных мышц. Оба параметра улучшаются у бегуна на длинные дистанции путем адаптации к стрессу на тренировке, а максимальный дыхательный объем достигает уровня 210 л/мин, в то время как у нетренированных людей он равняется 125—160 л/мин

Легкие представляют собой достаточно большую поверхность для передачи кислорода гемоглобину через стенки капилляров в обмен на отработанный углекислый газ, который выводится из организма. У бегуна на длинные дистанции содержание гемоглобина в крови повышено, таким образом больший объем кислорода может быть доставлен по назначению содержащимися в крови эритроцитами.

Как мы убедились, к большим физическим нагрузкам адаптируется также сердце бегуна оно увеличивается в размерах и работа его становится более эффективной. Возрастает почти вдвое ударный объем крови, достигая 200 мл (у человека, ведущего малоподвижный образ жизни, ударный объем крови равен примерно 100—125 мл) Обладая таким ударным объемом крови, сердце бегуна, сокращаясь в более медленном ритме, доставляет в состоянии покоя то же количество кислорода в кровь, что и сердце нетренированного человека. Вот почему при отсутствии нагрузки ЧСС может снизиться без каких-либо нарушений деятельности организма. Однако при интенсивном физическом усилии сердце бегуна способно пропускать через себя вдвое больший объем крови без изменения частоты пульса.

Как мы видели, потребление кислорода на протяжении нескольких часов может оставаться у бегуна на уровне 80—90% от максимального, а это приводит к тому, что сердце также работает с интенсивностью 80—90% от максимальной. С прекращением стрессового воздействия после соревнований частота пульса очень быстро понижается, возвращаясь к своему обычному уровню в состоянии покоя. Быстрое восстановление свидетельствует о степени тренированности спортсмена: после марафонского забега оно должно завершиться менее чем через 24 часа.

В результате тренировки количество капилляров в мышечных тканях может увеличиться на 100%. В мышцах кислород поступает в миоглобин, мышечный пигмент, связывающий кислород. Миоглобин накапливает кислород и передает его в митохондрии. Именно в митохондриях организм аэробным путем преобразует питательные вещества или конечные продукты пищи в производящие энергию молекулы. Вкратце мы коснемся процесса энергетической конверсии. К счастью, даже на этом последнем этапе процесса передачи кислорода у бегунов на длинные дистанции есть ряд преимуществ: уровень миоглобина возрастает у них почти вдвое по сравнению с обычным, что позволяет транспортировать больший объем кислорода и создавать некоторые его дополнительные запасы.

Вот почему при изучении адаптации, приводящей ко всем этим изменениям, проводятся тесты на тредбане с использованием специальных приборов. Измеряются следующие параметры:

• вентиляция легких или частота дыхания;

• максимальное потребление кислорода (VO2max);

• коэффициент дыхательного обмена, или соотношение углекислого газа и кислорода в выдыхаемом воздухе;

• частота сердечных сокращений.

При этом можно определить ударный объем крови, а с помощью анализа крови — уровень гемоглобина и другие жизненные параметры. Другие типы тестов позволяют убедиться в развитии

сердечно-сосудистой системы хорошо тренированных бегунов на длинные дистанции.

Адаптация сердечно-сосудистой и легочной систем может с успехом протекать при весьма небольшой интенсивности занятий, но при условии, что физическое упражнение выполняется в течение продолжительного времени. Так, группа бегунов тренировалась в беге со скоростью 1 миля менее чем за 8 мин, однако занятия длились от 2 до 8 (!) час, при этом уровень потребления кислорода редко превышал 50% от максимального. Все бегуны чрезвычайно увеличили свои аэробные возможности.

Все эти параметры нетрудно измерить посредством обычного теста на стресс под наблюдением врача.

Основной смысл подготовки к марафонскому забегу заключается в том, чтобы позволить организму постепенно приспособиться к испытываемому стрессу и таким образом значительно укрепить сердечно-сосудистую систему.

Наш энергетический баланс

Энергетические запросы организма во время марафонского бега весьма велики. За 2,5—3 час бега расходуется около 2600 калорий, что значительно превышает энерготраты ведущего малоподвижный образ жизни человека за день. Во время забега энергия черпается организмом из запасов мышечного гликогена и жиров.

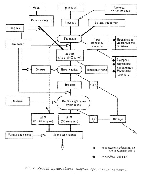
Мышечный гликоген, представляющий собой сложную цепь молекул глюкозы, накапливается в активных группах мышц. В результате аэробного гликолиза и двух других химических процессов гликоген преобразуется в аденозинтрифосфат (АТФ). На рис. 7 показана последовательность всех этих процессов.

Реакции энергетических преобразований требуют больших запасов кислорода, поступающего в организм в нужный момент и в определенном ритме для адекватного энергоснабжения групп работающих мышц. Это определяет значение развития выносливости сердечно-сосудистой системы.

Прежде чем перейти к другим аспектам адаптации, отметим другой важный фактор. Несмотря на то, что основным источником питания человека являются углеводы, накапливаемые в мышцах в виде гликогена, этого источника явно не хватает для того, чтобы снабжать бегуна энергией в течение 2 час. Бег на дистанции свыше 20 миль отличается от бега на короткие дистанции еще и тем, что организм стайера неизбежно переходит к использованию мышечных жиров как дополнительного источника энергии. Жирные кислоты потребляются организмом, претерпевая изменения, хотя в данном случае гликолиз отсутствует. Однако процессы протекают медленнее; жирные кислоты — это не самый удачный заменитель углеводов, так как на их выделение и использование уходит гораздо больше времени. Итак, если наши запасы гликогена истощились на 20-й миле дистанции, нам ничего не остается, как пустить в ход жиры, добывая таким способом необходимую энергию. Мы стремимся преодолеть скоростной барьер, но вдруг скорость бега начинает снижаться. Объяснение этому явлению дано в гл. 7.

Фактически, как показано на рис. 9, жирные кислоты — неплохой энергетический материал, и все же, если организм не тренирован, лишь незначительная часть жиров будет преобразована в энергию.

Сделаем одну оговорку. Мы нуждаемся в использовании жирных кислот, но это не означает, что тучный человек пробежит марафон с лучшим результатом. Напротив, используемые при беге жиры — это жиры, содержащиеся в мышечных волокнах, а не жировые прослойки, покрывающие мускулатуру. Известно, что даже у стройных женщин процентное содержание жирных кислот в мышцах выше, чем у мужчин, поэтому, на первый взгляд, представительницы слабого пола больше приспособлены к бегу на длинные дистанции, так как располагают значительными запасами энергии. Это, конечно, пока лишь гипотеза, но очевиден тот факт, что женщины с успехом принимают участие в сверхмарафонах (50—100 миль), а на марафонской дистанции они редко сталкиваются со скоростным барьером.

Поделиться с друзьями: