Чтение онлайн

ЖАНРЫ

Как освоить радиоэлектронику с нуля. Учимся собирать конструкции любой сложности
Шрифт:

Рис. 7.З. Принципиальная схема Bass Boost.

На каждый канал соберите по одному такому устройству и подключите к выводам 2 и 3 микросхемы. Резистором R1 регулируется громкость, переключателем S1 — включение/выключение Bass Boost (на схеме выключено). Переключатель поставьте такой, чтобы включение/выключение эффекта было одновременно для двух стереоканалах.

УНЧ можно собрать навесным монтажом или на куске картона. При правильной сборке он начинает работать

сразу. Для того чтобы на скорую руку проверить его работоспособность, подключите к усилителю питание и дотроньтесь пальцем до какого-нибудь входа. В наушниках или громкоговорителе вы услышите треск — это будет означать, что устройство работает. Подключив ко входу усилителя выход музыкального центра, звуковой платы компьютера или телевизора, вы сможете прослушивать звук на своем УНЧ.

Для подключения источника сигнала к УНЧ используется экранированный провод (рис. 7.4). Такой провод позволяет избавиться от лишних шумов. Основной провод подсоединяется ко входу усилителя, а общий соответственно к общему проводу. Другой конец экранированного провода подсоединяется к выходу источника сигнала таким же образом.

Рис. 7.4. Внешний вид экранированного провода.

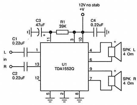
Собираем мощный автомобильный УНЧ

Простой, надежный и мощный усилитель (рис. 7.5) можно собрать на микросхеме PhilipsTDA1552Q. Данный чип содержит встроенный стабилизатор напряжения, защиту от перегрева, короткого замыкания в нагрузке, переполюсовки питания. Технические характеристики усилителя мощности на TDA1552Q перечислены ниже.

Номинальная выходная мощность при напряжении питания 14,4 В: 2X22 Вт

Коэффициент нелинейных искажений не более: 10 %

Входное сопротивление: 60 кОм

Уровень собственных шумов не более: -80 дБ

Сопротивление нагрузки: 4–8 Ом

Напряжение питания: 6-18 В

Рис. 7.5. Принципиальная схема усилителя мощности нa TDA1552Q.

Компонентами СЗ и R1 задается время задержки подключения динамиков, что избавляет их от характерных хлопков при включении питания усилителя. Задержку можно регулировать, изменяя сопротивление резистора или емкость конденсатора.

Внешний вид микросхемы представлен на рис. 7.6.

Рис. 7.6. Внешний вид микросхемы TDA1552Q и ее распиновка.

Обязательно привинтите микросхему к радиатору. Им может быть кусок алюминиевой пластины размером 120x50 мм. Чем больше радиатор, тем большую мощность будет отдавать микросхема в нагрузку, меньше перегреваться и ее внутренняя защита не будет срабатывать. Напряжение питания должно быть нестабилизированным, как уже упоминалось выше, микросхема содержит встроенный стабилизатор напряжения. В качестве источника питания подойдет автомобильный аккумулятор, для питания от него собственно и рассчитана данная микросхема. Но, если вы захотите использовать усилитель в домашнем обиходе, вам понадобится блок питания.

Блок питания усилителя может быть собран по схеме, представленной на рис. 7.7.

Рис. 7.7. Принципиальная схема блока питания

усилителя.

Он не содержит стабилизатора, так как «зашит» в самой микросхеме. Вам понадобится сетевая вилка (X1, Х2) с проводом, предохранитель F1 на ток не более 1 А, трансформатор Т2 с первичной обмоткой 220 В с вторичной на 10–13 В, диодный мост D1 и конденсатор на большую емкость С1. И самое важное — провода питания идущие к микросхеме УНЧ, должны быть скручены, иначе при повышении громкости микросхему будет «заваливать» (на слух — это ужасные искажения).

Так как данный блок питания питается от электрической сети, вы должны быть очень внимательны при подключении всех деталей и соблюдать правила безопасности. Лучше попросить кого-то проверить правильность соединения, а потом подключить устройство к сети. Прежде чем подсоединять блок питания к УНЧ, проверьте также тестером напряжение между общим проводом и контактом Х3. В этой цепи должно быть не более 17 В, так как сама микросхема рассчитана на максимальное напряжение 18 В.

В качестве громкоговорителей SPK L и SPK R могут использоваться динамики ваттностью не менее 20. Вы можете также подключить колонки от музыкального центра. Внешний вид собранного блока питания вы можете увидеть на рис. 7.8.

Рис. 7.8. Внешний вид собранного блока питания.

Регулятор громкости, баланса и тембра УНЧ

Вы собрали себе мощный УНЧ, но хотелось бы регулировать то громкость, баланс и тембр, не правда ли? Куда приятнее самому добавить басов или сделать погромче звук тарелок ударной установки. Эту проблему разрешит интегральная микросхема от фирмы Philips TDA1524A. Технические характеристики регулятора громкости, баланса и тембра на этой микросхеме вы видите ниже.

Полоса частот: 20-20000 Гц

Регулировка тембра на частоте 40 Гц (bass): -19…+17 Дб

Регулировка тембра на частоте 16 кГц (treble): -15…+15 Дб

Регулировка баланса: -40 дБ

Входное сопротивление: 10–60 кОм

Выходное сопротивление: 300 Ом

Регулировка громкости не менее: -80…21,5 дБ

Коэффициент гармоник не более (искажение сигнала): 0,3 %

Относительный уровень шумов не более: -80 дБ

Напряжение питания: 6-18 В

Вы можете заменить данную микросхему ее аналогом от фирмы RFTА1524А. Микросхема представляет собой двухканальный (стереофонический) регулятор громкости, баланса и тембра низких и высоких частот. Есть также loudnes (частотная компенсация). Она компенсирует низкие частоты при малом уровне звука. Вы, наверное, слышали, как иногда при уменьшении громкости в некоторых музыкальных центрах очень резко пропадали басы? Это происходило из-за отсутствия частотной компенсации. Такую технику не стоит покупать, так как она не отвечает даже среднему классу.

Регулятор громкости, баланса и тембра представлен на рис. 7.9.

Рис. 7.9. Принципиальная схема регулятора громкости, баланса и тембра на микросхеме TDA1524А.

Переменные резисторы R1, R2, R3, R4 можно использовать любые, так как все регулировки в данной микросхеме осуществляются электронным способом. Подстрочными резисторами R7 и R8 регулируется усиление выходного сигнала. Кнопка S1, включающая частотную компенсацию регулятора громкости (на схеме выключена), должна быть с фиксацией. Тем, кто хочет постоянно использовать частотную компенсацию без возможности отключения, можно исключить из схемы элементы S1 и R9.

Поделиться с друзьями: