Чтение онлайн

ЖАНРЫ

Как предсказать курс доллара. Эффективные методы прогнозирования с использованием Excel и EViews
Шрифт:

Прежде чем приступить к созданию диаграммы в EViews, нужно сначала импортировать в эту программу из Excel ежемесячные

данные о курсе доллара к рублю. При работе в более ранних версиях EViews импортируемые данные необходимо сохранять в формате Excel 5.0/95, поскольку при использовании других экселевских форматов в EViews появится сообщение об ошибке. Однако в последних версиях EViews можно загружать данные из экселевских файлов в любом формате, в том числе и из Excel 2007.

Импортируемые данные следует размещать в виде столбца в самой верхней строке экселевского листа слева. Например, заголовок первого столбца с данными должен быть помещен в ячейке В1, заголовок второго столбца сданными — в ячейке С1 и т. д., в то время как заголовок с соответствующими датами — в ячейке А1.

Заголовки столбцов следует обозначать латинскими буквами, поскольку англоязычная программа EViews не понимает кириллицу. В частности, столбец с ежемесячными данными по курсу доллара США мы решили обозначить как USDollar (поместили в ячейку В1), а заголовок (в ячейке А1) с названиями месяцев — Month.

И последний важный момент: экселевский лист, на котором размещаются подготовленные к импорту в EViews данные, нужно также переименовать латинскими буквами. В нашем случае экселевский лист с импортируемыми данными назван sheetl.

Шаг 2. Создание рабочего файла в EViews

Чтобы создать рабочий файл, содержащий данные, с которыми мы собираемся работать, необходимо в главном меню EViews выбрать опции FILE/NEW/WORKFILE CREATE. В результате откроется следующее диалоговое мини-окно (рис. 1.3).

В этом диалоговом окне необходимо задать соответствующую информацию. Так, в мини-окне WORKFILE STRUCTURE TYPE (структура рабочего файла) мы задаем опцию DATED-REGULAR FREQUENCY (даты с определенной частотой). Соответственно в мини-окне FREQUENCY (частота данных) ставим опцию MONTHLY (ежемесячные данные), в START DATE (начальная дата) — 92:06 (июнь 1992 г.), в END DATE (конечная дата) — 2010:03 (март 2010 г.). В мини-окне END DATE дату года нужно обязательно давать четырехзначной, в то время как в START DATE она может быть двузначной. В результате у нас получится (рис. 1.4) неполный рабочий файл (WORKFILE): в нем будут отсутствовать данные, которые еще предстоит импортировать.

Шаг 3. Импорт данных в EViews

Перед импортом данных экселевский файл нужно обязательно закрыть, поскольку иначе появится сообщение об ошибке. При работе в последних версиях EViews в командной строке этой программы нужно воспользоваться опцией IMPORT/IMPORT FROM FILE. После открытия экселевского файла появится окошко EXCEL READ — Step 1 of 3 (рис. 1.5), в котором следует выбрать одну из двух опций: PREDEFINED RANGE (предопределенный диапазон) или CUSTOM RANGE (обычный диапазон). В случае выбора PREDEFINED RANGE в EViews загружаются уже выбранные программой данные, а если вы воспользуетесь опцией CUSTOM RANGE, то в этом случае можно самому выбрать требуемый диапазон данных, в том числе внести необходимые правки в опции SHEET (лист), START CELL (начальная ячейка), END CELL (конечная ячейка).

Если вы работаете в более ранних версиях EViews, то при импорте данных в командной строке нужно выбрать опции FILE/IMPORT/READ TEXT-LOTUS-EXCEL. После этого появится новое диалоговое окно EXCEL SPREADSHEET IMPORT (импорт листа Excel). В открывшемся диалоговом окне (рис. 1.6) нужно отметить в мини-окне EXCEL5+ SHEET NAME название листа, которое у нас обозначено как sheetl. В миниокне NAMES FOR SERIES OR NUMBER IF NAMED IN FILE (название для серии данных или номер серии данных, если у нее есть название в файле) поставим цифру 1, поскольку мы импортируем лишь одну серию данных, которую уже назвали USDollar. В остальных мини-окнах соответствующие опции в EViews устанавливаются по умолчанию. В частности, в мини-окне UPPER-LEFT DATA CELL (верхняя левая ячейка сданными) по умолчанию указывается ячейка В2.

Более подробно обо всех нюансах импорта данных из Excel в EViews можно прочитать, например, в книге М.Ю. Турунцевой «Анализ временных рядов» [1] .

Поскольку мы уже создали рабочий файл в EViews, то построить график курса доллара, аналогичный экселевскому (см. рис. 1.2), не представляет особого труда. В рабочем файле (Workfile) EViews открываем файл USDollar, после чего используем для построения диаграммы в виде графика (LI NE) опции VIEW/GRAPH/LI NE (рис. 1.7).

1

Турунцева М.Ю. Анализ временных рядов. М.: МИЭФ ГУ-ВШЭ, 2003. С. А—9.

В результате у нас получилась диаграмма (рис. 1.8), вполне аналогичная (если не считать различные типы форматирования, использованные при создании этих двух графиков) диаграмме на рис. 1.2, построенной в Excel. Чтобы сохранить полученную диаграмму в EViews на отдельном листе, следует нажать верхнюю кнопку FR EEZE (окончательно принять).

Таким образом, построив соответствующие графики в EViews и Excel, мы выяснили, что временной ряд, характеризующий динамику ежемесячного курса доллара, является нестационарным, поскольку в нем наблюдается ярко выраженный тренд. Вместе с тем, как уже говорилось ранее, нестационарный временной ряд содержит не только тренд, но и случайную компоненту. Следовательно, чтобы сделать адекватный прогноз по курсу доллара, необходимо учесть как тренд, так и случайную компоненту, поскольку оба эти фактора существенно влияют на динамику валюты.

Схематично

наша дальнейшая работа, которой посвящены последующие главы этой книги, будет заключаться в следующем. Во-первых, нужно составить уравнение регрессии, с помощью которого можно будет делать прогнозы с необходимой точностью. Во-вторых, необходимо протестировать полученное уравнение регрессии (прогностическую модель) на его адекватность с точки зрения прогностических качеств. В-третьих, надо составить точечные прогнозы по курсу американской валюты, используя полученную математическую модель. В-четвертых, нужно удостовериться в приемлемой точности составленных точечных прогнозов. В-пятых, необходимо убедиться, что получившиеся в результате отклонения фактического курса доллара от его предсказанных (расчетных) значений представляют собой стационарный ряд. В-шестых, надо посмотреть, является ли распределение остатков нормальным, что позволит впоследствии составить интервальные прогнозы — с учетом диапазона отклонений точечных прогнозов от фактического курса доллара — с определенным уровнем надежности. В-седьмых, нужно проверить, соответствует ли точность интервальных прогнозов заданному уровню надежности. В-восьмых, научиться применять полученную статистическую модель для составления рекомендуемых цен покупки и продажи валюты, используемых в качестве стоп-приказов при работе на валютном рынке. Выполнение всех этих процедур будет сопровождаться подробным рассказом о том, как их можно выполнить в Excel или EViews, что поможет читателям впоследствии самостоятельно решать эти задачи.

Контрольные вопросы и задания

1. Чем отличаются строго стационарные процессы от стационарных процессов в широком смысле?

2. Может ли стационарный процесс иметь тренд или какие-либо строго периодические колебания?

3. Чем нестационарный процесс отличается от стационарного? Может ли у нестационарного процесса быть тренд?

4. Если мы пришли к выводу о нестационарности временного ряда, что можно сказать об устойчивости его средней, дисперсии и автоковариации? Дайте определение средней, дисперсии и автоковариации.

Глава 2

Метод наименьших квадратов и решение уравнения регрессии в Excel

2.1. Характеристика метода наименьших квадратов и его применение при прогнозировании курса доллара

Как выяснено в главе 1, динамика курса валют представляет собой временной ряд, имеющий не только тренд, но и случайную компоненту, поэтому в качестве метода оценки параметров прогностической модели, как правило, используется регрессионный анализ. Как известно, задачей регрессионного анализа является определение аналитического выражения (математической формулы), аппроксимирующего связь между зависимой переменной Y (ее называют также результативным признаком) и независимыми (их называют также факторными) переменными Х1, Х2,…, Хn. При этом форма связи результативного признака Y с факторами Х1, Х2,…, Хn, либо с одним фактором X получила название уравнения регрессии. В качестве метода аппроксимации (приближения) в уравнении регрессии используется метод наименьших квадратов (МНК), который минимизирует сумму квадратов отклонений фактических значений Y от его предсказываемых значений, рассчитанных по определенной математической формуле. Причем решение уравнения регрессии относительно интересующих нас переменных у (курс доллара) и х (время или порядковый номер месяца), по сути, заключается в подборе прямой линии к совокупности пар данных, характеризующих динамику курса доллара и соответствующие порядковые номера месяцев. При этом линию, которая лучше всего подойдет к этим данным, выбирают так, чтобы сумма квадратов значений вертикальных отклонений зависимой переменной (фактического курса доллара) от линии, рассчитанной по уравнению регрессии (предсказанный курс доллара), была минимальной.

Математические подробности оценки параметров уравнения регрессии методом наименьших квадратов

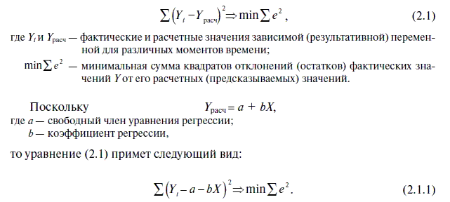
В самом общем виде формулу МНК можно представить следующим образом:

Для отыскания параметров а и b, при которых функция j(a, b) принимает минимальное значение, необходимо найти частные производные по каждому из параметров этой функции а и b и приравнять их к нулю. Если e2 обозначить через S, то в результате мы получим систему нормальных уравнений МНК для прямой:

Поделиться с друзьями: