Чтение онлайн

ЖАНРЫ

Лужков. Итоги-2

Милов Владимир

Шрифт:

В документе прописано, что инвестор ЗАО «Интеко» освобождается от передачи средств на развитие социальной и инженерной инфраструктуры города. Обязательства инвестора — построить за свои средства библиотеку и учебный корпус общей площадью 157 тысяч квадратных метров. За это «Интеко» получает бонус в виде 30 % жилой и нежилой коммерческой недвижимости, которая должна была быть передана МГУ. Недвижимость передавалась для реализации на рынке «Интеко» в счет строительства библиотеки и учебного корпуса.

Таким образом, «Интеко» получила бонус в виде 75 тысяч кв. м. За вычетом себестоимости строительства и затрат на библиотеку и учебный корпус доходы от этой сделки составили, как мы полагаем, 225 млн долларов [35] (не считая 70%-ной доли недвижимости). У Счетной палаты РФ такой обмен вызвал много вопросов (см. решение коллегии СП РФ от 07.07.06 № 25К (492), однако никаких

последствий не было.

Не менее интересными являются действия Лужкова и его правительства по возврату Батуриной долгов банкам (кредиторы — Газпромбанк, ВТБ и Сбербанк).

35

Расчеты производились автором на основе оценок, содержащихся в независимой экспертизе Счетной палаты РФ .

В марте 2009 года компания «Интеко» Елены Батуриной обратилась в Минэкономразвития РФ за помощью — просила государственных гарантий по кредитам на 49 млрд руб. В заявке, которую компания направила в Минэкономразвития, говорится, что ее активов недостаточно для рефинансирования долга, достигшего 34 млрд руб., еще 15 млрд руб. требуется на пополнение оборотного капитала. [36]

Лужков поддержал жену, не называя компании. В интервью «Коммерсанту» он заявил: «Нужно срочно решать, как быть со строительными фирмами: или нужно субсидировать через кредитную систему их задолженности и дать компаниям возможность продолжить работу, или же брать их в госсобственность, после чего опять же впоследствии выставлять на продажу». [37]

36

Коммерсантъ. — 11.03.2009. — №42 (4097).

37

Коммерсантъ. — 17.02.2009. — №28 (4083).

Звучит красиво, на деле это означает, что бюджетные деньги должны быть потрачены на выкуп явно захиревшего и обанкротившегося бизнеса строительных олигархов. На призыв Лужкова федеральные власти не отреагировали, и он решил действовать сам.

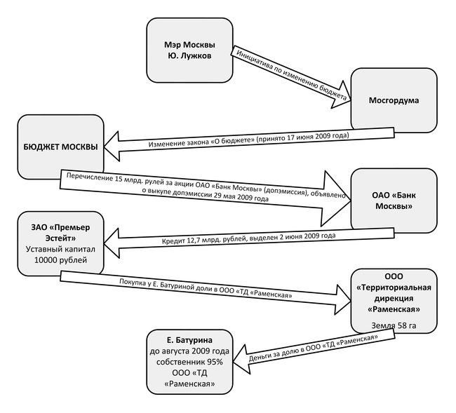
В середине июня было официально объявлено, что компания «Интеко» полностью погасила кредитные обязательства перед Газпромбанком в размере 18 млрд руб., а также кредитные обязательства перед другими российскими банками на общую сумму в 9 млрд руб. [38] По словам источника «Интерфакса», для погашения кредитов была использована часть средств от продажи пакетов акций «Газпрома», Сбербанка, «Роснефти», принадлежащих группе «Интеко», а также от продажи на рынке одного из земельных участков в Москве (58 га в Западном административном округе Москвы, между ул. Лобачевского и платформой «Матвеевское» — кадастровый номер 77:07:0013002:51). Участок площадью 58 га на западе Москвы принадлежащая Е. Батуриной компания ООО «ТД „Раменская“» приобрела еще в 2002 году у совхоза «Матвеевское». Компания Батуриной планировала построить там 350–400 тыс. кв. метров жилья бизнес-класса.

38

http://www.interfax.ru/realty/realtyinf.asp?id=85903&sec=1460

Сделка Батуриной по продаже 58 га земли крайне интересна и требует подробного разбирательства. [39] Фактически речь идет о том, что летом 2009 года власти Москвы осуществили мошенническую, как мы уверены, цепочку сделок с целью помочь компании «Интеко» и лично Батуриной в погашении обязательств перед кредиторами фактически за счет средств бюджета Москвы.

17 июня 2009 года мэр Москвы подписал поправки в московский бюджет 2009 года, [40] предусматривающие выделение почти 15 млрд рублей на внесение вклада правительства Москвы в уставный капитал Банка Москвы. Предполагалось, что правительство Москвы, выкупая допэмиссию акций Банка Москвы, восстановит контрольный пакет акций Банка.

39

Этот фрагмент Е. Батурина и ЗАО «Интеко» пытались оспорить в Арбитражном суде г. Москвы. Суд отказал в опровержении данного фрагмента.

40

Закон г. Москвы от 17.06.2009, № 23 «О внесении изменений в Закон города Москвы от 10 декабря 2008 года№65 „О бюджете города Москвы на 2009 год и плановый период 2010–2011 годов“».

Затем Банк Москвы предоставил кредит в размере около 13 млрд рублей некоему ЗАО «Премьер Эстейт» — практически никому не известной фирме на строительно-девелоперском

рынке Москвы. Данная фирма, как выяснилось, аффилирована с Банком Москвы через цепочку дочерних фирм — таким образом, можно предположить, что здесь также имела место сомнительная с точки зрения закона «связанная» сделка по выдаче кредита (см. схему аффилированности ЗАО «Премьер Эстейт» и Банка Москвы на сайте www.luzhkov-itogi.ru).

И тут же компания «Премьер Эстейт» покупает у Батуриной участок в 58 га за 13 млрд рублей — по цене много выше рыночной (1 гектар ушел за $7,2 млн). [41] Эта сделка осуществлена за счет выкупа 100% уставного капитала ООО «ТД „Раменская“», в собственности которого и находится земельный участок, являющийся, очевидно, его основным активом. До этой сделки ООО «ТД „Раменская“» находилось в собственности Е. Батуриной и вице-президентов ЗАО «Интеко». «Ведомости» отметили, что «структур, которые могли бы сегодня выложить такую сумму за не самый ликвидный товар, практически нет».

41

Кто помог «Интеко» // Ведомости. — 17.12.2009. — № 239 (2509); Фишка от Батуриной // Ведомости. — 19.06.2009. — № 111 (2381).

А вскоре московское правительство объявляет о передаче ООО «ТД „Раменская“» и ОАО «Мосземсинтез», принадлежащего правительству Москвы, полномочий по осуществлению комплексного развития данного участка (постановление правительства Москвы от 25 августа 2009 г., № 828-ПП).

Данная цепочка сделок, по нашему убеждению, нанесла многомиллиардный ущерб бюджету г. Москвы и городу Москве как главному акционеру Банка Москвы—денежные средства в сумме 13 млрд рублей, перечисленные из бюджета Москвы Банку Москвы, были фактически использованы для приобретения у компании, принадлежащей супруге мэра г. Москвы, неликвидного актива по цене намного выше рыночной.

Последний пример щедрости Лужкова в адрес своей жены — выплата 2,9 млрд рублей за проведение работ по установке знаменитой скульптуры «Рабочий и колхозница» некоему ООО «Строительная компания „Стратегия“», которая, как выяснили российские СМИ, подконтрольна «Интеко». [42] Конкурс на выполнение подрядных работ с возложением функций по проектированиюи заказчика по завершению ремонтно-восстановительных и научно-реставрационных работ монумента «Рабочий и колхозница» был объявлен 31 декабря 2008 года.

42

«Интеко» построил постамент для «Рабочего и колхозницы» за $100 млн // Сайт газеты «Ведомости» . — 02.12.2009.

Итоги тендера подвели 6 февраля 2009 г., причем единственным участником торгов оказалось то самое ООО «Строительная компания „Стратегия“», принадлежащее ЗАО «Интеко» Батуриной. Из-за отсутствия других участников тендера он был признан несостоявшимся, в связи с чем проект контракта на реставрацию памятника был передан единственному участнику тендера — упомянутой «дочке» «Интеко». [43] Первоначальная максимальная сумма контракта составляла 2,395 млрд рублей, однако при подписании контракта сумма увеличилась более чем на полмиллиарда, достигнув в итоге 2,905 млрд рублей.

43

На реконструкцию «Рабочего и колхозницы» под флагом «Интеко» город потратил 2,9 млрд рублей // Газета. — 01.12.2009.

Интересно, сколько дней оставался бы на свободе мэр Лондона или Парижа, обеспечивший многомиллиардный контракт своей супруге за счет бюджетных, то есть наших с вами, средств?! Сколько часов оставался бы на свободе мэр Нью-Йорка Майкл Блумберг, если бы обеспечил своей жене подряд на ремонт статуи Свободы?!

Чигиринский и Батурина

Летом 2009 года разразился грандиозный скандал в связи с арестом имущества одного из известнейших московских девелоперов Шалвы Чигиринского. Судебный процесс проходил в Высоком суде Великобритании и имел прямое отношение к Елене Батуриной и ее компании «Интеко». По свидетельству адвоката Чигиринского Кристофера Грисона, Батурина и Чигиринский осуществляли совместные проекты в области девелопмента и нефтегазового бизнеса начиная с 1999 года. В 2003 году их партнерство было оформлено официально — доли в компаниях Rossini (нефтяной бизнес) и Salvini (девелопмент) были разделены 50 на 50 между Чигиринским и Батуриной. В принципе, ничего плохого в партнерстве нет. Если бы не грандиозные скандалы, связанные с выигрышами Чигиринским (читай: Батуриной и Чигиринским) конкурсов, организованных правительством Москвы.

Поделиться с друзьями: