Чтение онлайн

ЖАНРЫ

Управление бизнес-процессами. Практическое руководство по успешной реализации проектов
Шрифт:

Ось влияния сочетается с осью «видение проекта». Заинтересованные стороны могут иметь жизненный интерес в проекте, поскольку он положительно или отрицательно скажется на их способности удовлетворить бизнес-нужды и личные запросы; но могут вообще не иметь интереса в проекте. Менеджеру важно понимать, что «видение» проекта отдельными заинтересованными лицами может появиться в ходе проекта, по мере осознания влияния проекта на них самих. Такое видение возникает в результате взаимодействия менеджера проекта с заинтересованными лицами или приобретения полезной информации. В любом случае менеджер проекта должен заметить это, переосмыслить и держать под контролем.

Круги на рис. 24.2 и 24.3 представляют текущее положение

отдельного заинтересованного лица, а стрелки указывают положение, куда нужно его переместить. Кружки без стрелок означают, что заинтересованное лицо находится в положении, которое менеджер проекта считает правильным, и поэтому данное лицо перемещать не требуется. Как видно из рис. 24.2, одно из заинтересованных лиц имеет возможность оказывать слабое влияние на проект и отрицательно относится к нему. Менеджер проекта решил, что это важное заинтересованное лицо, и его нужно переместить из текущего положения в положение с положительным ви дением проекта и возможностью оказывать сильное влияние на него. Чтобы добиться этого, нужно предпринять ряд действий.

Хотя рис. 24.3 очень похож на рис. 24.2, есть тонкие различия, которые нужно выделить и изучить.

У заинтересованного лица может не быть твердой убежденности в проекте, но очень высокий энтузиазм. Энтузиазм заинтересованного лица может сочетаться с нестыковкой с его личными или бизнес-целями, вызывая убежденность «против» проекта (эффект организационной «солянки» – неупорядоченной мешанины систем, приложений, интересов, людей и т. д.).

Если должно произойти перемещение заинтересованного лица, менеджеру проекта понадобится разработать стратегию для каждой стрелки на этих двух рисунках. Такая стратегия является комплексом мер, осуществление которых должно обеспечить переход заинтересованного лица на нужную клетку в матрице. И здесь мы подошли к последнему шагу накопления информации о заинтересованных сторонах перед планированием стратегии взаимодействия с ними. Нужно документально оформить результаты, которые хочет видеть в проекте каждая заинтересованная сторона, и сопоставить их с фактическими целями и задачами проекта. Тогда будет видна синергия целей или ее отсутствие.

Шаг 5. Определение наилучшей стратегии вовлечения, взаимодействия и управления отношениями с заинтересованными сторонами

Это последний шаг управления отношениями с заинтересованными сторонами, который состоит в разработке стратегического плана (пути) успешного вовлечения в проект заинтересованных сторон.

План нужно составить на общем проектном уровне и на уровне отдельных заинтересованных сторон; он должен обеспечить путь от целей и задач отдельного заинтересованного лица к целям и задачам проекта. В нем должно быть видно, как менеджер проекта намерен работать с заинтересованными лицами, которые «за» проект, и с теми, кто «против», как он будет «зажигать» тех, кто скептически настроен к проекту, чтобы они воспринимали его с энтузиазмом (или хотя бы нейтрально).

План должен показывать:

• как заинтересованное лицо оценивает эффективность реализации проекта;

• какое положение должно занимать заинтересованное лицо, чтобы способствовать успешной реализации проекта;

• как менеджер проекта будет продвигать интересы заинтересованных лиц, используя выявленные движущие мотивы, чтобы они помогали правильной реализации проекта;

• периоды изучения – должны происходить при каждой встрече менеджера проекта с заинтересованным лицом, на формальном совещании или в коридоре.

Данная стадия должна увязываться с планом общения/обмена информацией, разработанным как часть

проекта, а также с аспектами, рассматриваемыми в главе 26.

Управление отношениями с заинтересованными сторонами на основе учета интересов

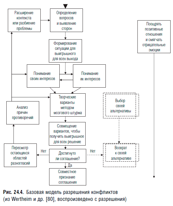
Отношения с заинтересованными сторонами при реализации проекта могут вызывать эффект отторжения, который не только наносит ущерб взаимоотношениям, но и влечет лишь краткосрочные изменения в поведении. Так что сразу по окончании проекта поведение возвращается к предыдущим моделям и обычаям, и потенциальные выгоды для организации могут быть утрачены. Если у вас именно такой случай, важно применить другие методы поддержания отношений при подъемах и спадах по ходу реализации проекта и обеспечения постоянства и закрепления изменений в результате проекта. Лучше всего этого достичь, применяя основанный на интересах подход к управлению отношениями с заинтересованными лицами, что включает методы совместного решения проблем. Такое управление показано на рис. 24.4.

Управление отношениями с заинтересованными сторонами на основе интересов предполагает:

• оценку проблем, определение вопросов и создание условий для решений, от которых выигрывают все, – это необходимо сделать до выяснения индивидуальных коренных интересов:

• выяснение основополагающих интересов, т. е. интересов, которые предопределяют занимаемую людьми позицию;

• анализ любых зон разногласий с использованием приемов типа мозгового штурма для выработки решений, устраивающих всех. Один из методов договориться – BATNA (каждый предлагает свое ви дение лучшей альтернативы обсуждаемому решению вопроса). Это позволяет определить пределы договоренности и снижает вероятность занятия позиции «глухой обороны» в ущерб остальным сторонам.

Шаги, необходимые для совместного решения проблем {80}:

• выявить основополагающие интересы в связи с потребностями, желаниями, заботами и опасениями; это достигается пониманием того, почему вы занимаете определенную позицию в конфликте;

• изучить все интересы, в том числе используя прием эмпатии («поставь себя на место оппонента»);

• активно слушать, используя такие приемы, как соблюдение очередности выступлений, применение мимики и жестов, выражающих полное внимание, открытое поведение;

• отделять людей от проблемы;

• использовать мозговой штурм;

• находить новые творческие альтернативы;

• оценить, обеспечивает ли решение проблемы разрешение всех основных вопросов.

Многостороннее управление отношениями с заинтересованными сторонами на основе учета интересов

Принципы, используемые при совместном решении проблем между двумя сторонами, можно применить и в случае решения проблем между несколькими сторонами в организации. Помимо индивидуальных отношений, процесс разрешения проблем должен учитывать организационную структуру и иметь дело с коалициями, фракциями и альянсами заинтересованных лиц. Принцип все тот же – поиск выигрышного для всех решения, разрешающего основополагающие вопросы.

Пример этого описан у Грея (Gray) {21}, где разъясняется «кооперативный» подход к многостороннему разрешению конфликтов. Этот подход направлен на изучение различий между заинтересованными сторонами по конкретному вопросу, чтобы выработать новые решения проблемы. Среди прочего для применения такого кооперативного подхода к разрешению конфликтов нужно:

• определить проблему;

• твердо настроиться решить проблему;

• выявить все заинтересованные стороны, затронутые проблемой;

Поделиться с друзьями: