Чтение онлайн

ЖАНРЫ

Юный техник, 2007 № 11
Шрифт:

14. Доска массой Мпокоится на горизонтальной поверхности стола. На шероховатой поверхности доски лежит небольшой брусок массой m(см. рис. 6). На брусок в течение времени действует постоянная горизонтальная сила F 0, и брусок скользит по доске.

К моменту окончания действия силы брусок движется со скоростью V 0относительно стола. Определить скорость доски в этот момент. Трением между доской и поверхностью стола пренебречь.

15.

Тонкостенный легкий цилиндрический стакан высотой hи площадью дна Sставят вверх дном на поверхность воды и притапливают, оставляя все время вертикальным. Какую минимальную вертикальную силу нужно прикладывать к дну сосуда, чтобы его удерживать полностью под водой? Атмосферное давление равно P 0. Температура воздуха внутри стакана остается неизменной.

16. На сколько изменится температура и внутренняя энергия m= 6 г гелия в процессе изобарического расширения, если ему сообщили Q= 3 кДж теплоты? Чему равна работа, совершенная при этом гелием? Молярная теплоемкость гелия в изобарном процессе равна С P=5/2 R.

17. Маленький незаряженный шарик массой mвисит на легкой непроводящей пружине. Под ним закреплен точно такой же шарик. Расстояние между шариками равно l. После сообщения шарикам зарядов qи — qи установления равновесия расстояние между шариками уменьшилось, а сила упругости пружины увеличилась в раз. Определите дополнительное удлинение пружины, считая, что ее сила упругости подчиняется закону Гука.

* * *

Тамара Алексеевна ЧУГУНОВА

(1931–2007)

Нам казалось, что мы знакомы с Тамарой Алексеевной целую вечность и так будет всегда. К сожалению, директор Заочной физико-технической школы при МФТИ Тамара Алексеевна ЧУГУНОВА скончалась 14 августа 2007 года.

И тут выяснилось, что вся биография этого замечательного человека умещается всего в несколько строк.

Т. А. Чугунова родилась 17 декабря 1931 года в деревне Устинки Загорского р-на Московской области. В 1954 году окончила физико-математический факультет МГПИ им. В.И. Ленина, после чего 12 лет работала учителем физики в средних школах. В 1966 году была назначена директором Заочной физико-технической школы при МФТИ и руководила ею со дня ее основания и до последних дней своей жизни.

Тамара Алексеевна была удивительным человеком, в котором сочетались качества строгого руководителя, отвечающего за важное дело, и очень чуткого и отзывчивого человека, переживающего за будущее своих учеников, за судьбу школы. Такой она и останется в памяти сотрудников школы, коллег, тысяч и тысяч студентов и выпускников МФТИ, да и просто всех, кто ее знал.

За свой труд Тамара Алексеевна была удостоена звания «Заслуженный учитель Российской Федерации», награждена орденом «За заслуги перед Отечеством» II степени.

Редакция «ЮТ»

ЗАОЧНАЯ ШКОЛА РАДИОЭЛЕКТРОНИКИ

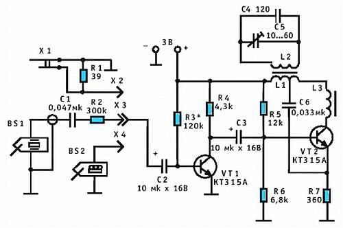
Передатчик для плеера

Как бы громко ни звучали наушники плеера, в большой компании их не послушаешь. Казалось бы, можно подключить выход плеера к достаточно мощному усилителю настольного радиоприемника, но у современных приемников обычно нет гнезд для внешних устройств, а вскрывать их нежелательно. Остается превратить плеер в радиопередатчик.

Вот как работает схема.

Сигнал плеера усиливается транзистором VT1 и модулирует радиоколебания генератора, в котором работают транзистор VT2 и катушка индуктивности L1. Частота этих колебаний задается параметрами резонансного контура L2, С4, С5 и соответствует диапазону средних или длинных волн радиоприемника, который вы используете для громкого воспроизведения. Модулированный ток коллектора транзистора VT2, протекая

через катушку L3, создает высокочастотное электромагнитное поле, воспринимаемое антенной радиоприемника.

Соединить плеер с передатчиком можно практически любыми проводами. Штекер Х2, соединенный со стандартным телефонным штекером X1, обеспечит контакт с телефонным гнездом плеера или микроприемника (см. схему).

Резистор R1 служит эквивалентом временно отключенного наушника. Если вы решите использовать передатчик для прослушивания граммофонных записей, имейте в виду, что для них в свое время использовались как весьма высокоомные пьезоэлектрические звукосниматели (на нашей схеме BS1), так и низкоомные электромагнитные (BS2). Для согласования сопротивлений пьезозвукоснимателя со входом усилителя на транзисторе VT1 между ними включен высокоомный резистор R2; проводка звукоснимателя здесь должна быть заключена в экранирующую оплетку, связанную с «землей» устройства, чтобы не было наводок с частотой 50 Гц.

Подключение к звуковому усилителю обеспечивает штекер ХЗ. Такой же штекер Х4 позволяет включать в то же гнездо приставки звукосниматель электромагнитного типа. Понятно, если вы не располагаете полным набором граммофонных звукоснимателей, часть штекеров ХЗ, Х4 и проводку к ним можно не делать.

Несколько слов о самодельных деталях. Катушки L1 и L2 наматываются на склеенной из бумаги цилиндрической гильзе, в которую помещается отрезок стержня из феррита 400НН диаметром 8 мм и длиной около 15 мм. Обмотка L1 содержит 130 витков провода ПЭЛШ0-0,12, у обмотки L2 — 3 + 7,5 витка того же провода. Катушка L3 располагается на стержне из феррита 400НН диаметром 8 мм и длиной около 50 мм и содержит порядка 70 витков провода ПЭВ2 — 0,3… 0,4. Катушку L3 следует ориентировать относительно магнитной антенны «громкого» приемника для лучшего приема сигнала.

Для средневолнового диапазона емкость конденсатора С4 должна составлять около 120 пикофарад, для длинноволнового — 510 пикофарад. Наладка радиотракта проста: включив плеер, настройте приемник на чистое воспроизведение записи. Если поблизости прослушивается радиостанция, слегка измените настройку приемника.

Ю. ПРОКОПЦЕВ

ЧИТАТЕЛЬСКИЙ КЛУБ

Вопрос — ответ

Как-то слышала выражение: «Человек — это ходячее кладбище микробов». Насколько оно верно? Неужели в нашем организме и в самом деле целые скопища микроорганизмов?..

Катя Веретенникова,

г. Севастополь

По подсчетам биологов, ежедневно только на коже человека появляется от 100 млрд. до 100 трлн. бактерий! Больше всего их во рту, в горле и на зубах. Кроме того, весьма бактериальным местом нашего организма является кишечник — здесь на каждом сантиметре размещается около 10 млрд. различных бактерий. Между тем длина кишечника превышает десяток метров.

На наше счастье, большая часть этих микробов вскоре погибает. Кроме того, значительная часть бактерий выполняет полезные функции, помогая, например, пищеварению.

И лишь сравнительно небольшой процент микробов являются болезнетворными. Именно с ними призывают нас бороться медики. Так что мойте руки и регулярно чистите зубы.

Слышал по радио, что на Западе создана машина времени. Неужели это правда?

Владимир Петров,

г. Тула

Да, летом нынешнего года информационные агентства сообщили, что австрийскому инженеру Герхарду Менде удалось создать машину времени. Он уже собирался продемонстрировать свое изобретение журналистам, однако за несколько часов до назначенной пресс-конференции дом Менде потряс мощный взрыв.

На месте происшествия спасатели, пожарные и полиция обнаружили груду металлических и пластиковых деталей, но ни самого изобретателя, ни его останков обнаружить не удалось.

* * *

Дорогие друзья!

Поделиться с друзьями: